Pagamento de comissionamento aos dentistas
|
|
RESPONSÁVEL: Responsável Técnica |
|
|
Unidade de Negocio
|
VERSÃO 01 DATA: 11/09/2024 |
VIGÊNCIA: 11/09/2024 |
|
Odonto 5 |
ELABORADO: SETOR INOVAÇÃO & PROCESSOS |
|
SUMÁRIO
1. Objetivo
2. Abrangência
3. Responsabilidades
- 3.1 Dentas
- 3.2 RT da Clínica
- 3.3 Setor Financeiro
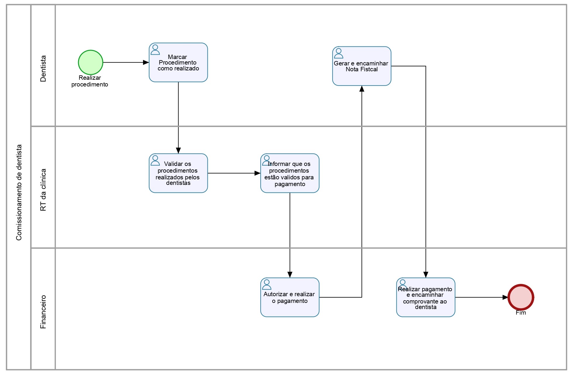
Fluxo de Pagamento de Comissionamento
- 4.1 Execução do Procedimento
- 4.2 Validação dos Procedimentos
- 4.3 Comunicação com o Financeiro
- 4.4 Pagamento ao Dentista
- 4.5 Emissão de Nota Fiscal
5. Diretrizes Gerais
6. Fluxograma
-
Objetivo
Estabelecer diretrizes claras para o fluxo de pagamento de comissões a dentistas, com base nos procedimentos realizados, validados e autorizados, garantindo transparência, agilidade e controle financeiro.
2. Abrangência
Aplica-se a todos os dentistas da Clínica Odonto5, ao responsável técnico (RT da clínica) e ao setor financeiro.
3. Responsabilidades
3.1 Dentista
- Realizar os procedimentos conforme agendamento.
- Marcar os procedimentos como “realizados” no sistema.
- Certificar-se de que a data de realização e responsável estão corretos.
- Emitir Nota Fiscal após confirmação de pagamento.
3.2 RT da Clínica
- Validar internamente os procedimentos realizados durante o mês.
- Acessar: Financeiro > Comissionamento > Procedimentos
- Filtros: Período / Dentista
- Autorizar os procedimentos inserindo a data de autorização e confirmando.
- Enviar e-mail ao financeiro informando que os procedimentos estão validados.
3.3 Setor Financeiro
- Acessar: Financeiro > Comissionamento > Autorizar Pagamento
- Filtros: Período / Dentista
- Informar a data de pagamento e confirmar.
- Emitir relatório e comunicar o dentista solicitando a Nota Fiscal.
- Efetuar o pagamento mediante recepção da Nota Fiscal.
4. Fluxo de Pagamento de Comissionamento
4.1 Execução do Procedimento
O dentista realiza o procedimento clínico e marca como “realizado” no sistema.
4.2 Validação dos Procedimentos
- O RT da Clínica revisa todos os procedimentos marcados como realizados dentro do mês.
- Acessa o sistema, filtra por dentista e período, autoriza e confirma a data.
4.3 Comunicação com o Financeiro
Após validação, o RT envia e-mail para o setor financeiro informando que os procedimentos estão aptos para pagamento.
4.4 Pagamento ao Dentista
O financeiro autoriza o pagamento no sistema.
A seguir, gera relatório e envia para o dentista com a solicitação da Nota Fiscal.
Após recebimento da NF, o financeiro finaliza o pagamento.
4.5 Emissão de Nota Fiscal
O dentista emite e envia a Nota Fiscal ao setor financeiro para que o pagamento seja efetivado.
Processo é encerrado.
5. Diretrizes Gerais
- Apenas procedimentos validados até o fim do mês vigente são considerados para pagamento.
- A ausência de envio da Nota Fiscal impede o pagamento.
- É responsabilidade do dentista manter seus dados atualizados no sistema.
- Pagamentos são realizados até o 5º dia útil do mês subsequente à validação.
6. Fluxograma

